
Roadmap Web Developer
Apa Itu Web Developer?
Mungkin secara simpelnya, web developer bisa dibilang sebagai seseorang yang bertanggung jawab untuk membuat dan mengelola website. Tetapi kalau Anda bahas lebih dalam lagi tentang developer, Anda akan tahu bahwa pekerjaan web developer ini bisa dibilang luas.
Kedua istilah yang mungkin akan Anda banyak temukan saat melihat-lihat pekerjaan developer adalah back-end developer dan front-end developer. Apa ya bedanya?
Front-End Developer
Sedangkan Front-end Developer adalah orang yang bertanggung jawab atas tampilan depan website termasuk penyusunan serta pengelolaan website untuk membuat user interface dan user experience yang bagus bagi user website. Seorang front-end developer diharuskan untuk memahami tiga bahasa pemograman utama yaitu HTML, CSS, dan JavaScript. Nah jika anda sudah menguasai 3 bahasa tersebut anda sudah mempunyai modal untuk menjadi seorang programmer front-end developer, meskipun itu hanya sebagian kecil nya.
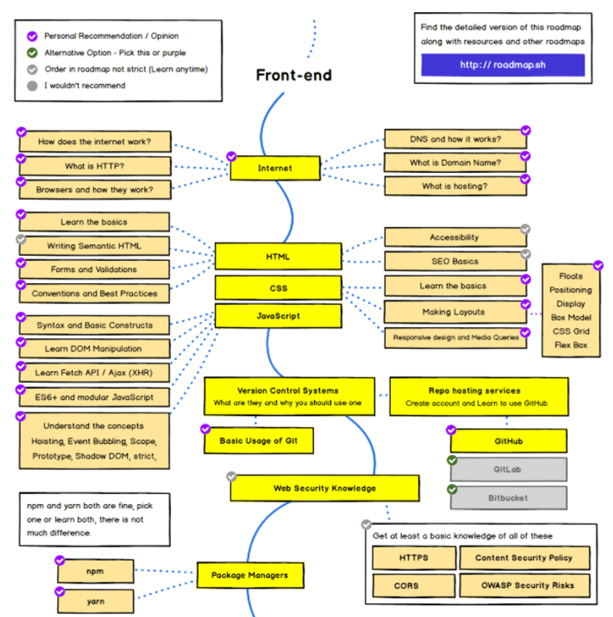
Dalam suatu website yang saya temukan ada yang menjelakan langkah langkah apa saja yang harus di kuasai oleh seorang programmer untuk menjadi front-end developer:

sumber: https://roadmap.sh/frontend
Back-end sebuah website terdiri dari sebuah server, aplikasi, dan database. Developer back-end bertanggung jawab untuk membangun dan mengelola teknologi yang mendukung ketiga komponen tersebut. Ini dilakukan agar front-end sebuah website bisa dibuat.
Back-End Developer
Sedangkan Back-End Develover adalah orang yang memastikan komunikasi antara server, aplikasi, dan database berjalan dengan lancar, back-end developer biasa menggunakan bahasa programming server-side seperti PHP, Ruby, Python, Java, dan .Net untuk membangun aplikasi dan tools seperti MySQL, Oracle, dan server SQL. Ini dibutuhkan untuk mencari, menyimpan, atau mengubah data dan menyajikannya ke coding back-end.
Dalam suatu website yang saya temukan ada yang menjelakan langkah langkah apa saja yang harus di kuasai oleh seorang programmer untuk menjadi back-end developer:

sumber: https://roadmap.sh/backend